|
RADIO
MODIFICATIONS
DX2517
Frequency Conversion
Channel
Chart (After Modification)
Extended
10-Meter Frequency Conversion (28.000 - 29.655MHz)
ALIGNMENT PROCEDURES
PLL
Alignment
Transmitter
Alignment
Receiver
Alignment
Alignment Locations
SEMICONDUCTOR
INFORMATION
Semiconductor
Datasheets
DIAGRAMS
DX2517 Schematic
Diagram
(May 12, 1997)
ANF
P.C.B. Schematic Diagram 
Block
Diagram 
ECHO
PCB EPT0SSB50C Schematic 
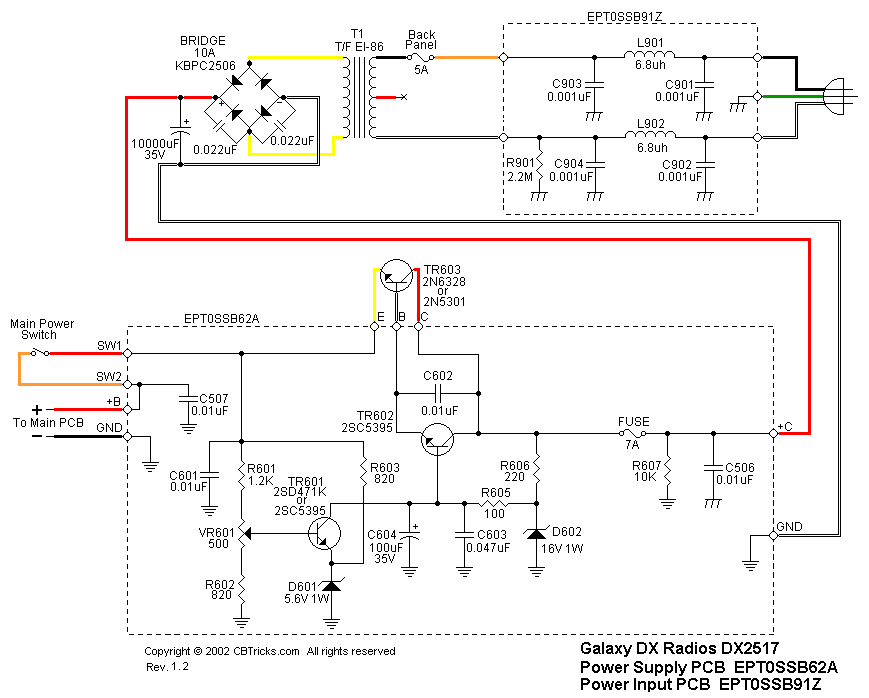
Power
Supply Schematic Diagram 
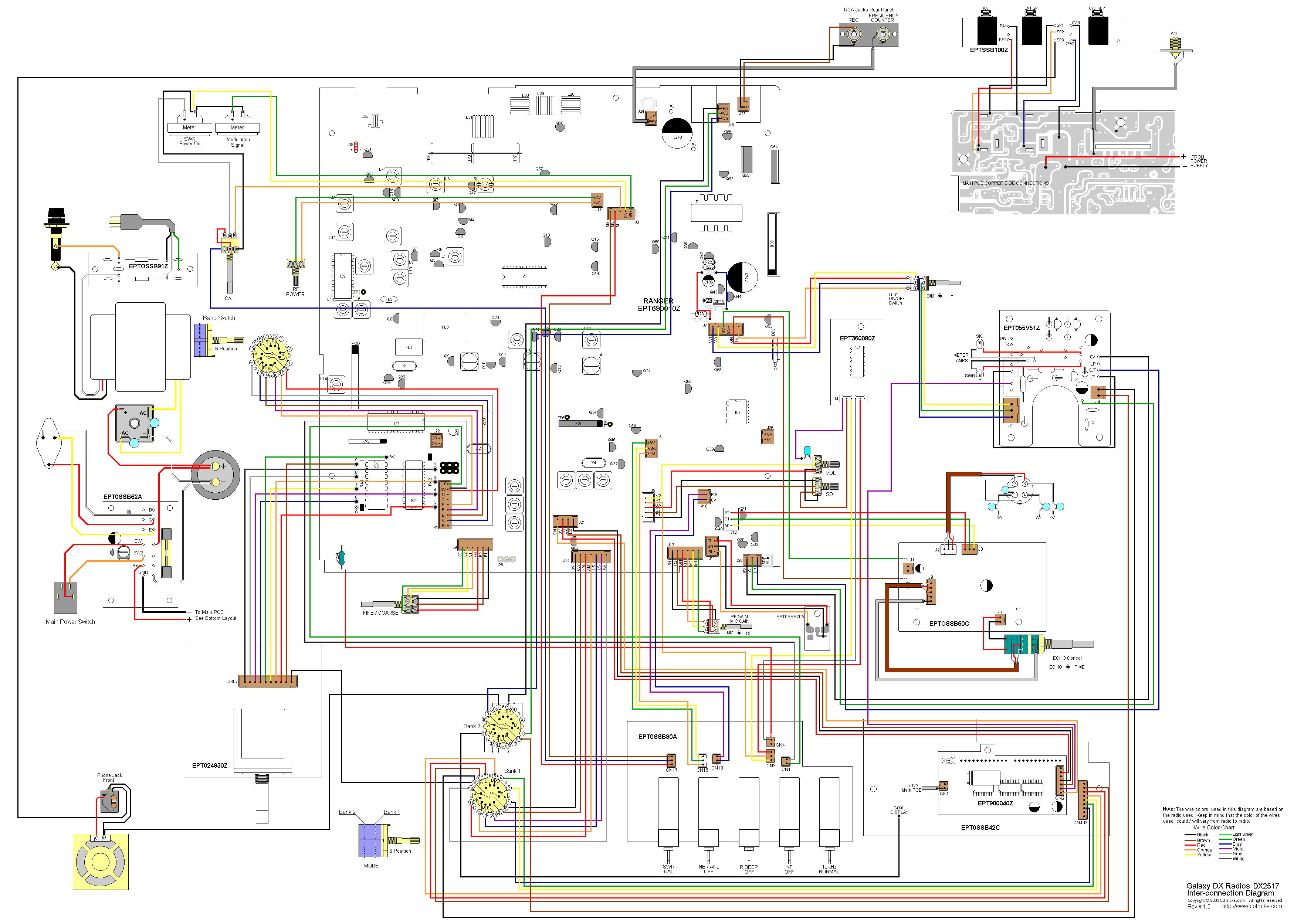
DX2517
Inter-connection Diagram 
DX2517
Inter-connection Diagram 
PCB Layouts and
Parts
Main PCB Layout
VCO
PCB (EPF000210Z)
Power
Input PCB (EPTOSSB91Z)
Power
Supply PCB (EPT0SSB61A) Used in Early Production Radios
Power
Supply PCB (EPT0SSB62A)
Channel
Selector PCB (EPT024830Z)
Dimmer
PCB (EPT055V51Z)
LED
PCB (EPT0SSB20A)
ANF
PCB (EPT360080Z)
Lever
Switch PCB (EPT0SSB80A)
Display
PCB (EPT0SSB42C)
Counter
PCB (EPT900040Z)
SWR
PCB (EPT360041Z)
Ear
Jack PCB (EPTSSB100Z) Early Production
Ear
Jack PCB (EPTSSB101Z) Current Production
ECHO
PCB (EPTOSSB50C) Early Production
ECHO
PCB (EPT0SSB51J) Late Production
Chassis, Miscellaneous
& Mechanical Parts
Chassis,
Miscellaneous & Mechanical Parts
Stock
Mic Wiring Diagram

|
Stock
1- Shield
(Ground)
2- Yellow (Audio)
3- Red (Transmit)
4- White (Receive)
Astatic (4
wire)
1- Shield
2- White
3- Red
4- Black
Astatic (6
wire)
1- Shield & Blue
2- White
3- Red
4- Black
Yellow NC
Daiwa EM-500
Cobra CA Series
1- Shield & Black
2- Red
3- White
4- Blue
Galaxy DC-521S
(4 wire)
1- Shield
2- Yellow
3- Red
4- Black
Galaxy CB-660EI
1- Shield & Black
2- White
3- Red
4- Blue
Sadelta
1- Shield
2- White
3- Brown
4- Green
Turner
1- Shield & Red
2- White
3- Blue
4- Black
Yellow NC
|