• You can now help support WorldwideDX when you shop on Amazon at no additional cost to you! Simply follow this Shop on Amazon link first and a portion of any purchase is sent to WorldwideDX to help with site costs.
  • A Winner has been selected for the 2025 Radioddity Cyber Monday giveaway! Click Here to see who won!

Cheap Auto tuner I'm gandering at.

The first one I got, is supposedly 10:1. It will initiate a tune with a carrier. I have yet to see it initiate a retune during a QSO. I'm also probably under a 3:1 tuning spread with my current setup. So far, it's working perfectly.

The second one, which has an internal battery behaves differently. I don't know if it's normal or not. It requires a carrier and pushing the tune button to tune. It has a 3 way rocker that switches to internal power or external power. It has an internal fuse. Since I have an extra 8 AA battery pack, I'm going to tape it on top so I have two source of power. I read somewhere that the battery lasted around 50 hours before recharging. I don't know. I'll open them up later and snap some pics.

I didn't see the option for a kit. I needed an auto tuner and just ran across this on Amazon. Price was attractive, so I snagged one of each. So far, they work exactly how I wanted them too. I really like them. The only thing I dislike, is the tiny screen. If they would squeeze in a tad bigger screen, it'd be nice.

I have my doubts of it tuning anything close to 10:1. I haven't got my base station situated yet. When I do, I'll give them a torture test.

Now, the little Surecom SW-28 SWR Power Meter I got is the bomb. I'm pretty partial to it. I think the thrifty minded hams will find these units useful.
 
Last edited:
What's the maximum tuning range? In other words what's the highest real SWR it can tune, 3.1, 5.1, 10.1?
Tuners don't have a specific SWR range they can tune to. Depending on configuration and tuning range of the matching components, there will be certain complex impedances it can tune to at each frequency. With a schematic and a smith chart program, you could easily see the tuning range. And with an added length of coax (thats not a half wavelength lol), you can move that range and cover mismatches your tuner otherwise couldn't.
 
OK thanks for info, I like the tuner for use with a mobile setup with just a 25 watt radio.

I can't find any online manuals on this tuner.

So what does that AUTO button do, does it cycle on/off between a true auto-initiated tuning cycle when it detects a high SWR above a certain threshold or when off, does it let the user initiate the auto-tune cycle by hitting the tune button and NOT by a high SWR?
 
OK thanks for info, I like the tuner for use with a mobile setup with just a 25 watt radio.

I can't find any online manuals on this tuner.

So what does that AUTO button do, does it cycle on/off between a true auto-initiated tuning cycle when it detects a high SWR above a certain threshold or when off, does it let the user initiate the auto-tune cycle by hitting the tune button and NOT by a high SWR?
The first one I got will initiate a tune with high SWR. You can also throw a carrier and hit tune button again. The one with internal battery is tuned by carrier. Key up, then press the tune button. So far, none of them do a random tune during a QSO.
 
  • Like
Reactions: AudioShockwav
Ok it looks like if put in bypass, then you can initiate a tune yourself with a carrier and hitting the tune button. That will work.

Nice and compact for portable or mobile and the price is nice!
 
  • Like
Reactions: Mudfoot
Tuners don't have a specific SWR range they can tune to.
Not exactly with auto-tuners,

Auto-tuners especially the one's built in to modern Ham rigs don't tune a real SWR over 3.1 before they will go into bypass. There are some higher end rigs that sell optional tuning modules that allow up to a 5.1 SWR and there maybe some better ones out there too.

Modern HF amplifiers with built-in tuners are becoming the norm and the one's I see have a max real SWR input of 5.1.

I have the Elecraft KAT500 tuner which can accept a real SWR at 3.1 and I can run 1kw thru it, but the max real SWR can accept a 10.1 SWR but the power thru it must be reduced to 600 watts.

So with these auto-tuners, it's advisable to have as many resonant antennas for the bands operated on as possible and use a tuner to clean up where the SWR tends rise within the band.

As for manual tuners, these are the one's you may have heard can "tune a rain gutter" especially the roller inductor type. I've heard people do this before and it is possible!
 
Not exactly with auto-tuners,
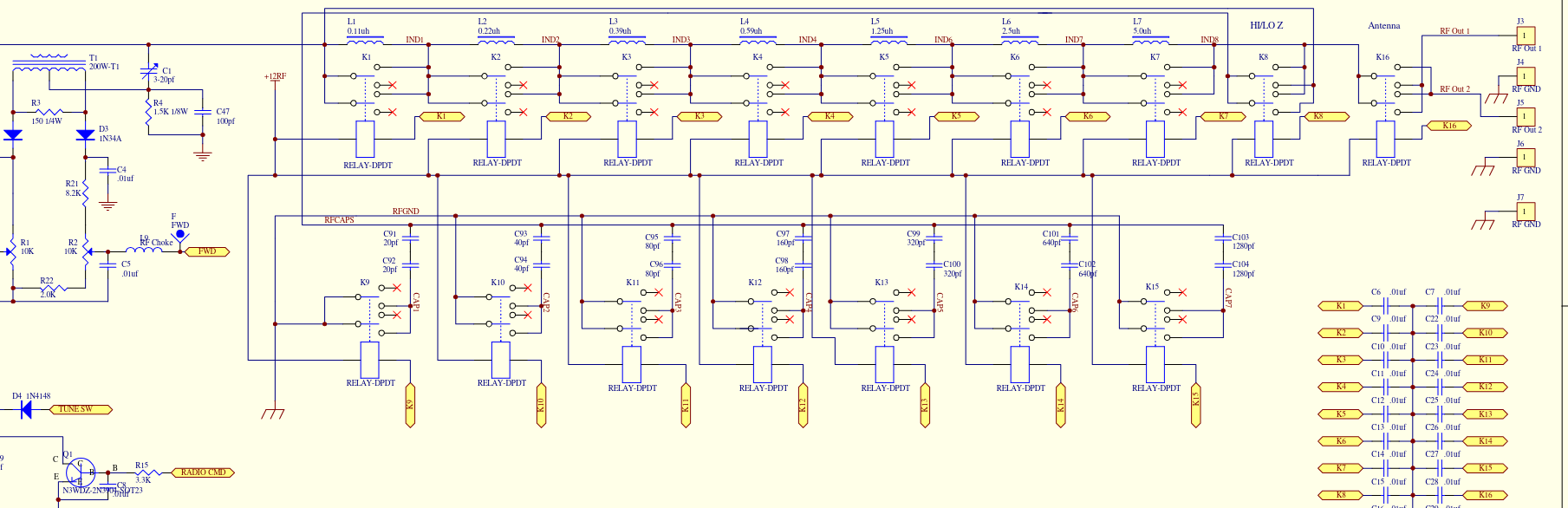
You are right. I used the tuner AudioShockwav mentioned to see what the coverage is like since it had a schematic available.
Screenshot from 2025-03-16 02-12-07.png

This autotuner is configured as a low-pass L match with the ability to move the shunt capacitor to either side of the inductor. The inductor ranges from probably 50nH with all coils bypassed to 10uH with all coils engaged. The capacitor can range from, lets call it due to trace inductance, 10pF to a total of 2.54nF with all caps engaged. Lets plot those ranges with the cap on both sides of the inductor.
Screenshot from 2025-03-16 02-19-06.png

Screenshot from 2025-03-16 02-19-30.png

If those were to be overlapped, they wouldn't quite fill in the chart, theres a sliver missing between them, but that's close enough to say it does. At 27MHz, you can match just about anything with that autotuner. The tuning range starts to go down only below 5MHz or so. Here is the same sweeps at 1.8MHz.
Screenshot from 2025-03-16 02-26-20.png

Screenshot from 2025-03-16 02-26-46.png

Anything not in blue cannot be matched., but thats after combining those two charts.
 

Attachments

  • Screenshot from 2025-03-16 02-16-52.png
    Screenshot from 2025-03-16 02-16-52.png
    145.8 KB · Views: 183
  • Screenshot from 2025-03-16 02-17-22.png
    Screenshot from 2025-03-16 02-17-22.png
    138 KB · Views: 185
I overlayed those first two to illustrate the gap where it cannot match, not much, I know, just wanted to show that its there.


This is what the tuner covered at 27MHz:
overlay.png

and this is what it covers with a 45 degree jumper added in line:
Screenshot from 2025-03-16 02-45-24.png

You see how 10 - j10 (SWR 5) or even 38 - j8 (SWR 1.373) cannot be matched even though they are under 10:1 SWR (because they are in the white area the tuner cannot match to), but if you add 45 degrees of coax, suddenly the tuner has no issue because the coax transformed the impedance to something it can match to. That was my only point.
 
The first one I got, is supposedly 10:1. It will initiate a tune with a carrier. I have yet to see it initiate a retune during a QSO. I'm also probably under a 3:1 tuning spread with my current setup. So far, it's working perfectly.

The second one, which has an internal battery behaves differently. I don't know if it's normal or not. It requires a carrier and pushing the tune button to tune. It has a 3 way rocker that switches to internal power or external power. It has an internal fuse. Since I have an extra 8 AA battery pack, I'm going to tape it on top so I have two source of power. I read somewhere that the battery lasted around 50 hours before recharging. I don't know. I'll open them up later and snap some pics.

I didn't see the option for a kit. I needed an auto tuner and just ran across this on Amazon. Price was attractive, so I snagged one of each. So far, they work exactly how I wanted them too. I really like them. The only thing I dislike, is the tiny screen. If they would squeeze in a tad bigger screen, it'd be nice.

I have my doubts of it tuning anything close to 10:1. I haven't got my base station situated yet. When I do, I'll give them a torture test.

Now, the little Surecom SW-28 SWR Power Meter I got is the bomb. I'm pretty partial to it. I think the thrifty minded hams will find these units useful.
 

dxChat
Help Users
  • No one is chatting at the moment.