• You can now help support WorldwideDX when you shop on Amazon at no additional cost to you! Simply follow this Shop on Amazon link first and a portion of any purchase is sent to WorldwideDX to help with site costs.

Icom 737 problem

jrd426

Well-Known Member
I Support WorldwideDX.com!
Sep 5, 2018
281
223
53
58
Hi guys. I recently bought a 737 that i had shipped. The seller described the radio as working fine. I just received it yesterday and unboxed it and connected it today. Initial light / quick testing earlier today wirhout yet transmitting (i planned on rtfm) i was very impressed. Tonight i decided to try it out across the bands with the main tuning knob and found that when going through the bands there are segments in each band that go deaf. Its like on/off through the bands at about equal intervals if you know what i mean. I guess i got fawked on this used deal but thought i would ask you guys who maybe know this oldie 737 and what i could or maybe dealing with. Ya, the seller will go with "it must of happened in shipping". I reached out this eve already to him and was told it was insured through the post office. Pretty discouraged at this point but i guess crap happens on used deals. Anything i can check or try would be great.
 

Well i decided to pop it on a dummy load and go through the bands. The dead / squelched out parts are on all bands. Both selecting the band buttons or free wheeling it with the tuning knob (tuner on / off no change) same result. I then tested tx across all bands. I have tx on only a few of the bands but not on most. As for the question on ability to tx on the muted / dead sections. No. I dont even have tx on the 11m band where i have receive. Could it be something came loose in shipping ? I am not hopeful and have yet to pop the covers to check anything. I guess something thats likely 30 yrs old anything is possible i guess. Should of saved my pennies and went with something never apparently. Looking like my bad.
 
The equivalent of a band switch inside this radio is a bunch of relays. Sounds like a possible culprit?

Or is the frequency synthesizer exhibiting "dead spots"?

Or are both problems present?

More than once I have offered advice about an old radio, to never assume only one thing is wrong.

73
 
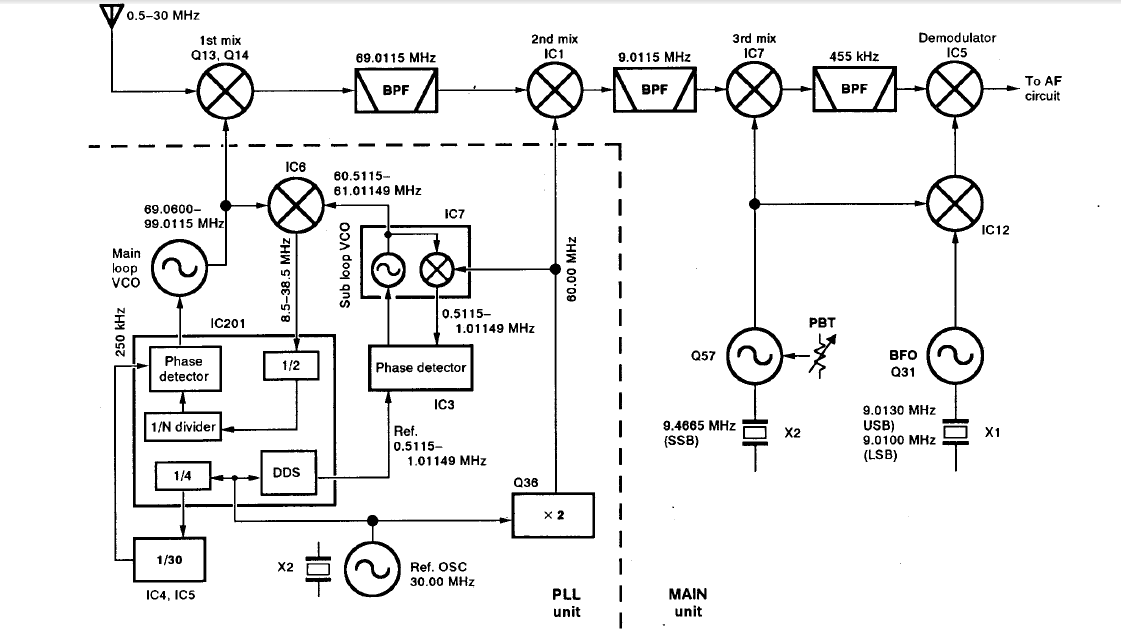
Unmodified, it shouldn't TX on 11m, that's expected. From the video (although you were rolling the dial quite fast), it appears that about half of every 500kHz chunk is missing. The only thing that I see working on a 500kHz chunk of frequencies is the phase detector IC3.

IC3 gets two signals, both dependent on the 30MHz crystal oscillator reference. In one direction, the 30MHz is used to control the DDS inside the PLL IC201, and in the other direction, it is doubled to 60MHz and mixed with the sub loop VCO in IC7 (which is a phase detector/VCO combination). If that 30MHz oscillator is out of whack, the doubled frequency will be wrong AND the DDS reference will be wrong, probably leading to an out of lock condition for a portion of that 500kHz span. X2 is where I would start looking.

IC737 PLL.png
 
Thanks guys. I'll see if i can find someone local to have a look at it and see if its savable.
 
Thanks guys. I'll see if i can find someone local to have a look at it and see if its savable.
Sounds like PLL unlock. The VCO trimmers are a known problem with all of these era radios but, I doubt it would be the issue based on all bands exhibiting the same problem. Look at the voltages of LPL and HPL, before tearing into it.

I would highly recommend you getting the service manual and look at the PLL alignment first.

73,

SL
 
Symptom:
pixel_shim.gif
No RX, no TX. Dead spots in tuning range. Caused by PLL unlock.
pixel_shim.gif
Probable Causes:Unstable trimmer capacitor is causing PLL unlock in DDS VCO.
pixel_shim.gif
Cure:Replace bad plastic trimmer cap C205 (20pf) on PLL unit with ceramic equivalent.
 
Something to consider maybe..found on the net.
Symptom:
pixel_shim.gif
No RX, no TX. Dead spots in tuning range. Caused by PLL unlock.
pixel_shim.gif
Probable Causes:Unstable trimmer capacitor is causing PLL unlock in DDS VCO.
pixel_shim.gif
Cure:Replace bad plastic trimmer cap C205 (20pf) on PLL unit with ceramic equivalent.
 
Sounds like PLL unlock. The VCO trimmers are a known problem with all of these era radios but, I doubt it would be the issue based on all bands exhibiting the same problem. Look at the voltages of LPL and HPL, before tearing into it.

I would highly recommend you getting the service manual and look at the PLL alignment first.

73,

SL
Thanks SL. Looks like i wont need to deal with it as the seller offered to take it back and refund me. Phew. I will be careful going forward to consider age of the rig and stay with a local purchase to avoid shipping as these are pretty heavy and i dont think ship well to begin with. Enjoy the weekend. 73
 

dxChat
Help Users
  • No one is chatting at the moment.