• You can now help support WorldwideDX when you shop on Amazon at no additional cost to you! Simply follow this Shop on Amazon link first and a portion of any purchase is sent to WorldwideDX to help with site costs.
  • A Winner has been selected for the 2025 Radioddity Cyber Monday giveaway! Click Here to see who won!

Schematic Motormaul

GLM927

Member
Oct 25, 2020
14
5
13
46
Ontario Canada
Hey Guy's

Good Morning From Canada

I am trying to obtain full details on a motormaul build. I'm quite bored now as I am on permanent disability due to a vehicle accident recently.

I know someone has the detailed build information for a MM.

Please help as I am bored and want to build one for my other vehicle to run a 32 davemade amplifier.

Thanks for your help folks in advance.

Duane

927 Great Lakes Mobile
 

Hey Guy's

Good Morning From Canada

I am trying to obtain full details on a motormaul build. I'm quite bored now as I am on permanent disability due to a vehicle accident recently.

I know someone has the detailed build information for a MM.

Please help as I am bored and want to build one for my other vehicle to run a 32 davemade amplifier.

Thanks for your help folks in advance.

Duane

927 Great Lakes Mobile
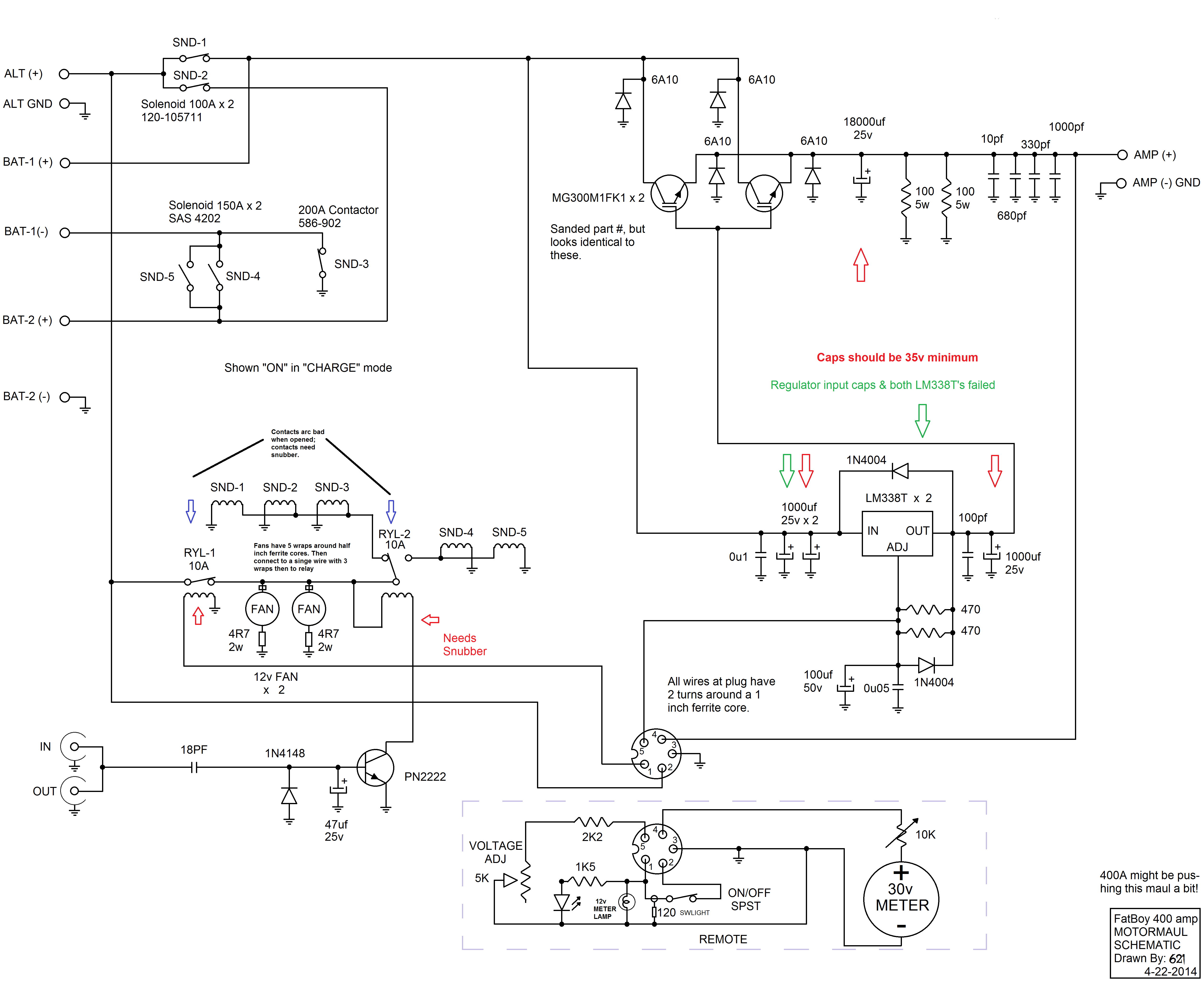
here is a fatboy 400 schematic. see notes on bottom right corner of the page. not much out there for schematics so you probably gotta use this one as a foundation and improve it as needed if you want.
 

Attachments

  • FatBoy-400a-motormaul.png
    FatBoy-400a-motormaul.png
    377.7 KB · Views: 369

dxChat
Help Users
  • No one is chatting at the moment.