• You can now help support WorldwideDX when you shop on Amazon at no additional cost to you! Simply follow this Shop on Amazon link first and a portion of any purchase is sent to WorldwideDX to help with site costs.

Universal delayed amp keyer

brandon7861

Loose Wire
I Support WorldwideDX.com!
Nov 28, 2018
2,428
2,695
293
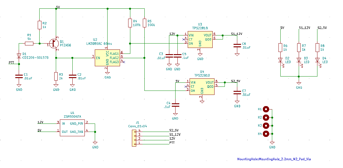
Recent discussions had me thinking if it was possible to make a simple adapter using SMT parts (so its small, no other reason) and a button cell in line with the microphone PTT to provide amp keying and delay to prevent hot switching. This is what I came up with so far (and assumed kickback diode was already across relay and didnt draw it).

Will this work? Does anyone have a different idea that incorperates sequencing?

Edit: the capacitor in the blue square is supposed to say 0.33uF and maybe the 1k resistor should be 5k to prevent excessive draw on the battery during tx. Some RF decoupling wouldn't hurt either.... And because D2 never lets the capacitor in the green square below .7v, the receive turn on time is more like .33 seconds :)

Thanks!!
ampkeyer.png
 
Last edited:

 
Looks like a very cool idea. I had thought about having the amp key the radio, rather than the other way around. Would enforce the sequence to protect the relay's receive side.

But a box that has your mike audio in it, and a big amplifier also connected is a real RF-feedback risk. The bigger the amplifier the bigger this risk. Making sure the amplifier's "relay" jack is aggressively filtered will probably be necessary.

Had this issue with a box containing a "bump-bump" that a client wanted to be able to use on more than one radio. Seemed cheaper than installing the noise in multiple radios. Of course he wanted linear-keying jacks on this box as well.

Turns out that it behaves just fine on some amplifiers. And causes signal-rectification "squeal" with other amplifiers.

Go figure.

73
 

dxChat
Help Users
  • No one is chatting at the moment.
  • @ COWBOYS:
    Denton GL 1000 ham amp comes on, but will not key up
  • @ COWBOYS:
    What can I do to make my Denton GLS 1000 amp to load ?
  • @ AudioShockwav:
    Try starting a new thread in the Amplifier section and asking the question, more people will see it to respond.
  • @ iw7ed:
    hello