• You can now help support WorldwideDX when you shop on Amazon at no additional cost to you! Simply follow this Shop on Amazon link first and a portion of any purchase is sent to WorldwideDX to help with site costs.

Rocketbox info thread !!! Made in the USA with a reasonable pricetag !

Would you like to build you own Rocketbox linear from a kit ??


  • Total voters
    67
The board in this 500 looks better than the 1000 pictured in the other thread. Here we can see the area on the board towards the right of the output transformers, is all filled in with grounded copper. However, the same 1 amp relays we might see in a small 100 watt amplifier are being used in all models, right up to the 1000. Hot switching the little relay contacts with an RF sensing circuit will have limited life at these power levels.
 
The board in this 500 looks better than the 1000 pictured in the other thread. Here we can see the area on the board towards the right of the output transformers, is all filled in with grounded copper. However, the same 1 amp relays we might see in a small 100 watt amplifier are being used in all models, right up to the 1000. Hot switching the little relay contacts with an RF sensing circuit will have limited life at these power levels.


Good point I didn't not notice the same relays are used in the 1000 I thought they were light for the 500 o_O . Im certainly learning as this thread grows ! I just want to get one of these to put it through its paces gotta wait till payday ;) I am certainly no expert and I like hearing others peoples points and learning ! I have been playing with cbs amps and antennas since I was 15 and I never stop learning new shit. I think that's why I still like the hobby so much ;)

73's
 
Good point I didn't not notice the same relays are used in the 1000 I thought they were light for the 500 o_O . Im certainly learning as this thread grows ! I just want to get one of these to put it through its paces gotta wait till payday ;) I am certainly no expert and I like hearing others peoples points and learning ! I have been playing with cbs amps and antennas since I was 15 and I never stop learning new shit. I think that's why I still like the hobby so much ;)

73's
I'm 67 years old and I learn new ways to do things. I think if you quit learning you have died.
 
Looking at the picture of the board, it appears that the double pole relay contacts might be in parallel. This would double the current rating of a single contact. Hard to know for sure without seeing the other side of the board.
 
  • Like
Reactions: WINKDOGG
Looking at the picture of the board, it appears that the double pole relay contacts might be in parallel. This would double the current rating of a single contact. Hard to know for sure without seeing the other side of the board.
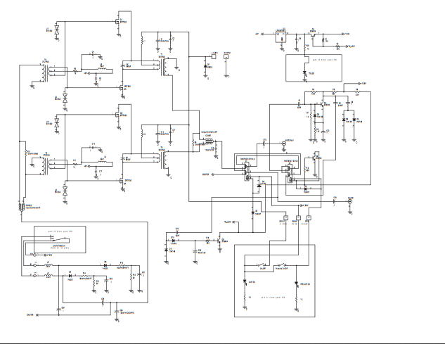
Screenshot_2019-12-01 Acrobat Distiller - palomar_hd_450fet_sch pdf.png
The schematic does not show that.
 
  • Like
Reactions: WINKDOGG
Looking at the picture of the board, it appears that the double pole relay contacts might be in parallel. This would double the current rating of a single contact. Hard to know for sure without seeing the other side of the board.
You are correct on the 1000 board. The common relay terminal connecting to the output, is in parallel from the top view. That can only mean the NO and NC connections are also paralleled on the bottom of the board. That indicates they knew there was a weak link with this relay.

Unfortunately this does not double capacity of a small relay that is being hot switched. This only works when the relay is not hot switched because the failure here is related to the arcing that occurs during hot switching which, fuses the contacts together as they pit from the arcing. Do not expect both sets of contacts to be in perfect alignment or to wear evenly.

Eventually one side will switch before the other and arc together at the same power level one would. Proof of this is that when they fail, testing or dissecting the relay always shows one set of contacts fused together and not both.
 
  • Like
Reactions: Tallman
Looking at the "Palomar" datasheet for the EFR9530 is a bit of a joke. It looks nothing like the information provided for a real linear RF MOSFET. It is the complete void of much part specific information including rise time, fall time, input and output capacitance, turn on and off delay time, reverse transfer capacitance, on resistance, as well as a host of other things including charts showing the perimeters for the safe operating area. The disclaimer informing you that the cheap plastic part can explode, causing fire and injury was different too.

The reason for this is that Palomar has nothing to do with the manufacturing of these transistors and disclosing the complete specifications would also reveal the original inexpensive part number, before re-branding. You could then type the specs into Mouser's transistor search page and find more than one similar part. These are cheap switch mode MOSFET's being "stressed" into linear operation. I've experimented with many parts in this plastic package and abandoned them all in order to trade low cost for reliability and performance. There are a few exceptions to this but none in the 12 volt high power class or with performance that compares with strip-line terminals and BeO insulation. I also haven't seen a solid state RF amplifier struggle to make 10db per stage in over 25 years.
 

dxChat
Help Users
  • No one is chatting at the moment.
  • @ Spanish:
    Where do i upload schematics
  • @ BJ radionut:
  • @ Catalyst 122:
    Who do I contact for a name change. I put in for it over a year ago and it says still under review.