• You can now help support WorldwideDX when you shop on Amazon at no additional cost to you! Simply follow this Shop on Amazon link first and a portion of any purchase is sent to WorldwideDX to help with site costs.

meanwhile out in the garage ...

IMG_0010.JPG


Meanwhile back at the Siltronix...
Square at lower left " 80MFD @ 400V C-1712 "A" Red to 800 ohm 10W and W/Red to ...

Semi-circle lower right: 80MFD @ 400V C-1712 "B" Small Red to the other side of 800 ohm 10W , large red to Rect/Filter board, .01 MFD orange drop to pin 6 of V11 6GW8, 3.3K ohm to pin 6 V7 12BA6

Triangle at upper left : 5 @ 400V W/Red to T/R relay & W/Red ?

---O--- at upper right" 5 @ 400V Pin 3 V11 6GW8 Blue


I think that covers it. All I need to do now is a "clean" way to get this done. There isn't a whole lot of room here for another terminal strip but severaal ground tabs available within easy reach. The two 500V 100 MFD will replace the two 80MFD @ 400V with a two section cap and the 5MFD @ 400V will be replaced by discrete axial electrolytic capacitors.

@nomadradio , suggestions ?

For those of you that have a long memory or have been following along at home...

The hidden gem in this one was the .01 ceramic disc between pins 6 & 7 of V10 , 6AV6, the AGC amp. You wouldn't believe all that goes wrong if this cap isn't present or connected.

The even more hidden and frustrating fauld was a crack in the ground side of the main VFO variable cap. Once mechanically stabilized and soldered the VFO actually worked. Then there was an entire afternoon of adjusting the plate of the capacitor in sections to get a somewhat accurate spread that agreed with the dial. It was a choice between a complete mechanical rebuild of the VFO ( I did have the parts) or a repair of what was there. In the end a toss up and a challenge to fix what was there. In retrospect , start over was probably a better option. If you ever attempt to get this VFO to agree with the dial across .45MHz you'll understand why. In the end I go it to agree "near" channel one and channel 40 is about 17Kc low . Close enough for the girls I go out with :)
 

Attachments

  • siltronix_1011c_om_sch.jpg
    siltronix_1011c_om_sch.jpg
    1.7 MB · Views: 377
Seems to me that last one we did used a two-section F&T, LCR, JJ 100uf 500v like we use in the Tram D201. Had to drill the two holes to mount the saddle clamp.

The two 5 uf sections? A tie strip mounts on one of the saddle clamp's screws under the deck. A 4.7uf 450V radial cap each goes to a lug with the blue wire, the other cap on a lug with the red and gray wires.

Pretty sure that's how we did it.

73
 
copper.jpeg

Picked up a foot of 2" x .250" copper from Online metals. Picked up, because even across town shipping would have been greater than the price of the metal!

So there is the heat spreader.

peltier.jpeg

hummm.
A possibly futile effort to partially circumvent the three laws of thermogawdamics.
Do the name "Jean Charles Athanase Peltier strike a familiar note"?
I don't think this will be much of an advantage but the "trick factor" is there.
The internal screw bosses are 3.67mm the Peltier are 3.87mm thick.


25mm.jpeg


Look, I know I promised no more crap pics but I'm out of AA's for the moment.
Just take my word for it that the spacing on the the back of the HR-2510 is 25 x 25mm.

fans.jpg


back to work ...
 
  • Like
Reactions: Shadetree Mechanic
It's a xs650 limited by it's combustion chamber and center crank pin .
The best thing about the over bore was gaining room for quench area and even at that some careful welding to fill in some obvious voids in the chamber .
Some facts .
Alcohol has approximately half the BTU's by volume than that of good gas (not pump)
Alcohol has a greater latent heat of evaporation
Alcohol has a stoichiometric mix 6.5:1 as opposed to 14.7 for gasoline .
Most CV diaphragms and rubber parts as well as the carb bodies won't put up with straight alcohol.Even intake port erosion can be a problem .
The combustion chamber is steel on top and sides while the piston top is aluminum .
Alcohol burns much slower and it's behavior near relatively cool combustion surfaces is way different than gasoline .
So ...
toss the BS36-38's
Drop a significant sum on carbs and jets from Sudco (real good people)
Use an old Axtel mag or equivalent
Be prepared to get it wrong a bunch of times possibly torching a piston or two and get used to tearing into it on a weekly basis .
Fixed advance as much as 40 degrees
Jets you can see big screen TV through
Pistons running so close to the deck that at temperatures below 40 degrees the engine has to be heated just to provide enough deck clearance so it will turn over .
Over advancing the timing without enough fuel and "banging" the tune up and having the rod bearings "peen" the crank .
Having to carefully start the bike on gasoline then switch to alcohol .
Freezing the carbs in high humidity .
Having to nearly redesign the clutch or just spend the bucks at Heiden tuning . Might as well change the primary ratio while you're at it .
Adapt XV 700-750 valves , Buy Manley stainless valves or keep an eye out for the titanium valve guy on fleabay .
Hoos racing for the exhaust . They just get it .
Fishead brakes .
A stack of rear tires ,
And on ...
About 75 miles on a tank which drops drastically if you wrist it .
About 78 hp and nearly as much torque in one of the most sensitive to state of tune compilations I've ever owned .
I couldn't keep the thing together as a 360 degree crank . I had to twist the crank and cam . Crank is 277 degrees , You do the math for the cam I'm tired .
This was an outgrowth of the 70's Yamaha ,Shell Thuet , race program with the same caveat as then . Even with the odd crank (the object was to have one piston at or near max acceleration while the other was at minimum ) The center crank pin and it's fit to the counter weights becomes a loose pin in a hand grenade waiting for a place to happen at power levels over 80 hp . Shock load it a lower levels and see the same result .
Was it smart ? No,
Was it fun ? Not really the engine development was a drain on my time and resources .
Was it difficult ? Not really , it's just nutz and boltz .
How close was I at first get ? Left field ( more like Landsdown Street . If you savvy baseball if not nevermind )
Was it worth it ? heh heh heh . Well ok some days yes . Other days it's wtf was I thinking
.
So here we go again ....
i get the feeling its going to go from 0 to GONE in a second well maybe 6 seconds
 
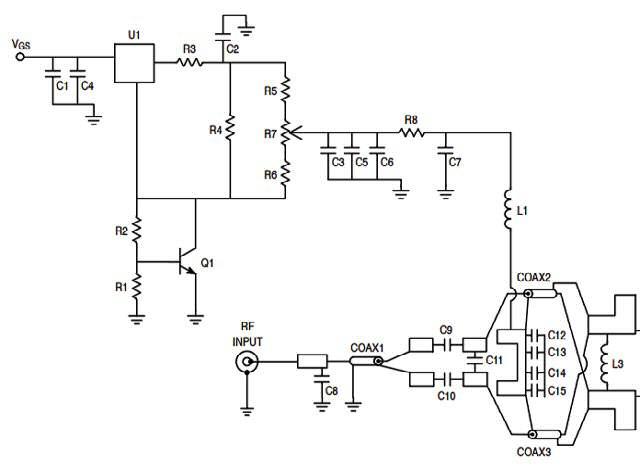
Do the term "temperature compensating bias" strike a familiar note?

temp_comp_bias.jpg
temp_comp_detail.png

You see there was this, from the two working brain cells at the NXP help and support desk...

>>Dear "direct question that doesn't deserve a useful answer",
Unfortunately, we have no a separate schematic doc sheet for this design. You can draw the schematic using detailed views of the layout. I attached complete document pack for this design.
To update this case, please reply to this email.<<

jeebuz cheeze and rice....

Thanks to Nomadradio for the attached .pdf and for putting up with my incessant bs
 

Attachments

So, if you get 10 mV per degree from one diode, you'll get 40 mV per degree from a series string of four, right? Well, only if all four of them are held at the temperature you're trying to compensate.

Gotta look at the data sheet for 1N4148.

73
 
  • Like
Reactions: Rwb

dxChat
Help Users
  • No one is chatting at the moment.